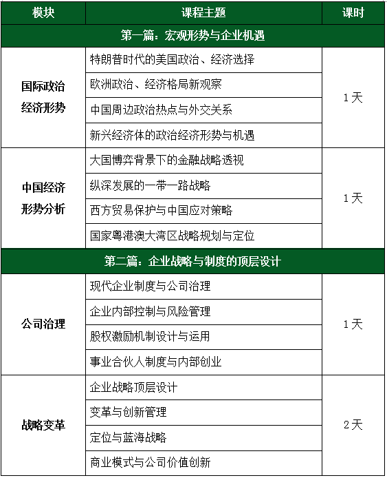
广州市重点企业卓越领袖 为贯彻落实《中共广州市委广州市人民政府印发<关于促进民营经济发展的若干措施>的通知》(穗字〔2017〕19号)文件精神,优化民营企业发展环境,加强企业自主创新能力,提升企业家管理素质,促进我市民营经济更好更快发展,推动广州国家重要中心城市建设全面上水平,依托中山大学管理学院优质教学资源,广州市中小企业服务中心就“广州市重点企业卓越领袖高级研修班第二期”面向全市各行业龙头企业、领先企业展开招生工作。 高级研修班 第二期 【主办单位】 广州工业经济联合会 广州市企业联合会 广州市企业家协会 【承办单位】 广州市中小企业服务中心 中山大学管理学院 报名条件 面向各行业龙头企业、重点企业董事长、副董事长、总裁、副总裁、总经理或副总等高管;学员综合素质优秀,身体健康,学习意愿强。招生人数为50人,报名经审核录取,名额有限,先到先得。 开课时间:2018 年 7 月至 2019 年 6月 学习费用:学费29800元RMB(含授课、教务、教材、资料、辅导、课间茶点),国内游学课程自由选择(机票、食宿费用自理)。 报名材料: 身份证复印件、二寸蓝底彩色照片、名片各两份,公司简介一份。 报名流程:递交报名表、资格审核合格录取、发放录取通知书、交纳学费报到入学。 证书授予:学员在课程期限内需完成 2/3 必修课才可结业,颁发中山大学结业证书。 上课地点:中山大学或移动课程。 招生单位:广州市中小企业服务中心。 费用及教育安排 招生简章 必修课程 选修课程 拟聘师资 姓名 师资简介 刘健钧 经济学博士、管理学博士后,国家发改委财政金融司金融处处长,曾任中国证监会私募基金监管部副主任。 崔 毅 华南“风投教母”、“天使妈妈”,中创崔毅天使基金有限合伙人,华南理工大学教授、博导,华工大学科技园董事长。兼任精艺股份等国家公司独立董事。 周 蕊 金杜律师事务所深圳分所证券部合伙人,全国工商联并购公会深圳办事处副主任、深交所培训部讲师、深圳中小企业改制专家服务团专家。 韩 峰 清华大学iCenter导师 DACA区块链协会秘书长,亚洲区块链DACA协会秘书长,中国工信部区块链工程实验室筹备组成员,主编了《区块链开发与实例》《区块链量子财富观》等书。 魏 杰 清华大学经济管理学院教授、博士生导师,兼任中国国有资产管理学会副会长、国务院国家国有资产管理局研究所所长。 李 磊 国家发改委管理中国创投专委会副会长,华夏复星金融投资有限公司总裁。 任剑涛 曾任中山大学政治与公共事务管理学院教授、院长。教育部百所人文社会科学研究基地——行政管理研究中心教授,教育部百所人文社会科学研究基地——马克思主义与中国文化研究所教授,政治学理论与行政管理跨专业博士生导师。现为清华大学政治学系教授,教育部“长江学者”特聘教授,教育部“新世纪优秀人才支持计划”入选者,享受国务院政府特殊津贴。 吴隆增 厦门大学教授,博士生导师,中国人民大学企业创新与竞争力研究中心特约研究员,教育部新世纪优秀人才支持计划以及上海市浦江人才入选者,以及多家企业和投资公司高级咨询顾问。 戴亦一 厦门大学管理学院教授、博士生导师,曾兼任厦门大学福兰德市场调查事务所副所长的长达五年,积累了丰富的市场研究经验。 周 立 清华大学经济管理学院会计系教授,现为海淀区政府顾问,担任多家上市公司独立董事,具有丰富的资本运作实际经验,对企业运营与战略兼有理论与实际的历练。 徐小平 真格基金创始人,中国著名天使投资人,兼任中国天使会主席、中国证监会基金业协会天使投资专业委员会主席,曾任新东方教育科技集团董事、新东方文化发展研究院院长。 杨小强 广州中山大学法学院税法与经济法教授、博士实战商业法律教授,曾就职最高人民法院,参与多部法律起草与审核工作。 陆满平 中国社会科学院产业经济学博士,深圳证券交易所高级研究员、 教授,第一证券有限公司首席经济学家。 李善民 中山大学副校长,中山大学管理学院教授、博士生导师,国家高端智库中山大学粤港澳发展研究院研究院,广东省重点智库中山大学自贸区综合研究院院长。 李孔岳 制度经济学博士,中山大学管理学院教授、博士生导师,中山大学管理学院EDP教育中心主任,中国EDP联盟主席,兼任广多家大中型企业管理顾问。 丁 力 复旦大学经济学博士,广东省社会科学院经济学研究员,曾任浙江大学旅游学院副院长、教授,省社科院区域与企业竞争力研究中心主任,兼任广东省人大前财经顾问、东莞市政府顾问等职。 卢 锐 中山大学金融系教授,博士生导师,会计与资本运营研究中心主任。财政部全国会计领军人才,中国上市公司协会专家委员。 刘娥平 中山大学管理学院教授、博士生导师,财务与投资系学科带头人,广东省省情调查与对策咨询专家库专家。曾担任广东奥马电器、中海海盛独立董事,审计委员会主任。 赋能·独特的赋能共赢学习模式 “师者,所以传道、授业、解惑也”。然而,传统的EMBA、MBA项目长于“传道”(教授学员理论知识),在“授业”(掌握方法论)及“解惑”(解决方案)方面乏善可陈,且将后两者归因于学员的修炼和悟性。本项目独特的赋能共赢学习模式,致力于帮助学员成功驾驭企业管理与资本运作,参与国家粤港澳大湾区战略,助推新经济。 聘请全国二十所名牌高校联合推荐的顶端师资传授知识;系统课程设计,启发学员思维;力邀包括知名银行家、投资家和实业家在内的实务领袖分享独家经营管理心得;实时响应学员需求,成为帮助学员排忧解难的坚强后盾。 培养体系 由“必修课程模块+国内游学课程模块+寒暑假高端公选课程+资源整合行动学习+国外选修课程”模块组成,学制一年,每月集中授课一次或企业参访交流,其中必修课程12天,寒暑假高端公选课程14天,一共26天。上课形式包括“校内授课+校外移动课堂+同学企业参访+主题私董会+名家论坛+国内外游学+班级创投峰会”等。

